Purchase Order Approval (PO Approval)

Purchase Order Approval (PO Approval)

Overview

The PO Approval Module is a comprehensive solution designed to streamline and optimize the purchase order (PO) approval process, ensuring greater control, transparency, and operational efficiency within an organization. It eliminates manual approval bottlenecks, reduces processing time, and enhances financial oversight.
Key Features
References
Key Features
  • Key Highlights

    PO Approval Workflow:

    • Automatic email notifications are triggered to the first-level approver upon PO creation.
    • Approvers can review and approve requests directly from the PO Approval Screen.
    • Digital signatures can be applied, saved, and reused for future approvals.
    • If necessary, the PO is automatically escalated to the next approval level.
    • Once fully approved, the finalized PO with signatures can be downloaded by the purchaser.

    Enhanced Purchase Request (PR) Features:

    • Enables price comparison from up to three different suppliers.
    • Automatically populates historical pricing when selecting an item.
    • Prices are recorded in the Price Book, categorized by supplier and item.
    • Allows auto-selection of the unit price based on the highest, lowest, or mid-range pricing.

    Additional Functionalities:

    • Color-coded indicators in the print format for better visual reference.
    • Seamless integration with supplier price books for precise and efficient data management.
References

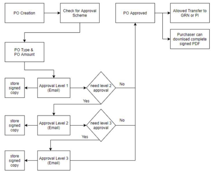
PO Approval Overall Diagram



For PO creation, Email notification will send to 1st Level Approval User.


Email notification will be received by 1st User.


User need go to PO Approval Screen to approve the PO.

The signature Image can be selected or saved for future signature.


Once PO is signed and approved. Then it will escalate to second user for approval if the second approval is needed.


The Purchaser can download the compete signed PO.

Purchase Request Enhancement
Purchase request Function
  1. 3 Prices for 3 Different Creditor
  2. Historical Price auto pop up when Item Selection
  3. Price will store in Price Book by Supplier by Item
  4. Unit Price Selection, Auto Trigger the Price Type: Highest, Cheapest, Moderate

Printing Format Color Indicator






 
 

    • Related Articles

    • Transaction Import

      Overview The AutoCount Import Transaction Plugin by iDynamics Software Sdn Bhd is designed to simplify and automate the process of importing various transaction types directly into AutoCount. Supporting both CSV and Excel file formats, this plugin is ...